频谱扩展技术(FSS)中的参数选择
的调制波形、频率和幅度等参数,并分析它们对 EMI 频谱的影响。文章还将讨论评估技术以优化 FSS 参数的三种关键方法,并介绍 MPS 能够在各种应用中实现 FSS 设计的灵活解决方案。
电源变换器中以高频运行的有源开关会在电路中产生高 dV/dt 节点和高 dI/dt 环路,这会导致不良 EMI 噪声流入电路。
当开关频率(fSW)固定时,EMI 噪声尖峰会在 fSW的基波和谐波频率处(见图 2(a))出现,而 EMI 标准(如 CISPR 25)要求峰值噪声频谱不能超过一定的阈值。
FSS 技术的主要原理就是调制电源变换器的 fSW以分散频谱中的噪声能量,从而降低 EMI 噪声频谱峰值(见图 2(b))。
图 2:频谱中的基波和谐波分量(a)以及降低噪声频谱峰值的 FSS 技术(b)
频谱扩展技术的有效性长期以来遭受了一些质疑,因为它只是降低了 EMI 频谱的峰值以满足 EMI 标准,而不是降低总噪声能量。尽管如此,这项技术仍被广泛采用,其功能可以通过频域和时域来说明[1]:
■ 频域:EMI 易感电路仅对少数频率范围敏感,FSS 技术可降低这些频率范围的功率密度。
■ 时域:EMI 易感电路有一个稳定时间;如果敏感频带信号的时间间隔短于稳定时间,则干扰会减少。FSS 技术可缩短敏感频带的时间间隔。
过去几年,人们提出了各种具有不同调制波形的频谱扩展技术,并通过改变频率与时间的关系来应用这些技术。
图 3 显示了典型的频谱扩展调制波形,包括正弦波、三角波、Hershey Kiss 和伪随机波,每种波形对 FSS 性能的影响都不同。
图 3:正弦波(a)、三角波(b)、Hershey Kiss(c)和伪随机波(d)FSS 调制方法
图 4 显示了影响 FSS 性能的典型参数,例如调制频率(fM)、幅度(Span)和调制指数(m),其中 TM为调制周期。
要优化 FSS 参数,需要评估各种参数对 FSS 性能的影响,以及 FSS 参数对每种方法的影响。
评估 FSS 性能的方法主要有三种:仿真法、IC 评估法以及信号发生器法。下面将详细介绍这些方法。
用电路仿真工具生成开关波形然后分析频谱是评估 FSS 性能的一种直接方法。但仿真工具通常只提供快速傅里叶变换(FFT) 结果,这与 EMI 接收器实际测量的的频谱不同。因此,FSS 仿真应基于 EMI 接收器测量方式,而不应单纯依赖 FFT 结果。
图 5 显示了步进频率 EMI 接收器的示意图,其中包括混频器、中频(IF)滤波器、包络检测器和 EMI 噪声检测器等关键模块。
EMI 接收器可通过混频器和本地振荡器(LO)将输入信号转换为中频。由于 LO 频率可调,因此可通过改变 LO 频率将整个输入频率范围转换为恒定中频,并使用 IF 滤波器来提取目标频率周围的分量。
接着,由 IF 滤波器确定分析仪的分辨率。EMI 标准(如 CISPR 16)对 IF 滤波器的传递增益有具体的要求。在仿真中,IF 滤波器通常可以被建模为带通高斯滤波器,其中传递增益可以通过公式(1)来计算:
IF 滤波器的输出被首先馈送到包络检测器,包络检测器会随时间提取输入信号的幅度(见图 5)。该检测器也可以在仿线]
噪声检测器是 EMI 接收器的最后一级。图 6 中的 EMI 接收器显示了各种 EMI 标准(如 CISPR 标准)均要求的峰值、平均值或准峰值(QP)。不同的 EMI 测量标准依赖于特定的模拟滤波器特性,而这些滤波器的行为都可以在仿真工具中进行建模。
基于上述流程可知,使用仿真工具模拟 EMI 接收器是可行的。图 7 比较了测量的 EMI 频谱与基于升降压 LED 驱动器MPQ7200-AEC1得到的仿真频谱。结果表明,仿真频谱扩展效应与测量结果相符。
图 7:仿真和测量 EMI 的比较获取仿真结果通常是一项耗时的工作。因此,预测不同 FSS 参数的影响可能需要一种更方便的评估方法,例如直接使用 IC 测试得到。
对于某些 IC 器件,频谱扩展参数可以通过数字接口来配置。带数字接口的评估板可以简化在不同设置下检查 EMI 性能的过程。
MPS 很多产品都提供可配置参数的数字接口。图 8 显示了集成型升降压变换器MPQ8875A-AEC1的配置表示例。其中,FSS 可启用或禁用, fM和 span 也可调整,可通过数字方式对性能进行评估。
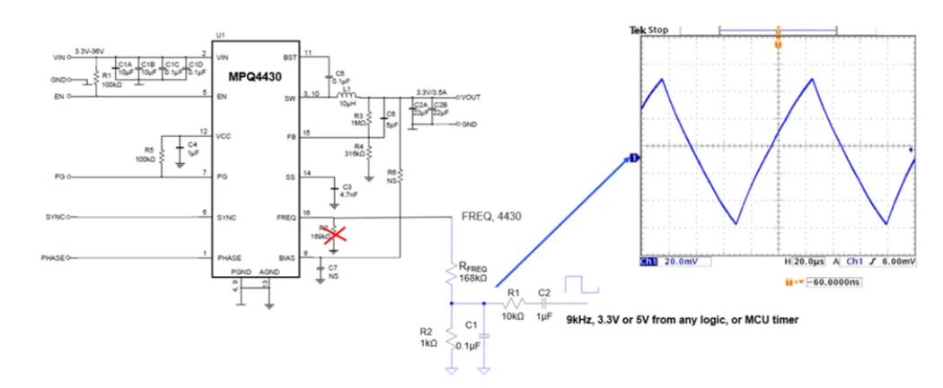
对于不提供数字接口的产品,可以使用模拟引脚来设置 fSW。可以设计一个外部电路,让 fSW遵循三角波形,其中 fM和 span 由 R、C 值确定。图 9 显示了降压开关稳压器MPQ4430用于配置 fSW 的外部电路。
如果没有合适的 IC 可以通过数字接口或模拟引脚来配置频谱扩展设置,或者需要评估的 FSS 参数未包含在 IC 设置中,则可以使用信号发生器进行评估。
信号发生器的输出需要连接到 EMI 接收器上进行分析。通过适当的设置,信号发生器可以利用各种 FSS 技术生成开关波形。这样,噪声源的 EMI 频谱就可以被模拟,并通过连接到 EMI 接收器的 PC 直接显示。可以将不采用 FSS 的结果设置为基准,再来比较各种 FSS 技术的降噪效果。
大多数信号发生器都支持频率调制(FM),以模拟正弦波或三角波频谱扩展。对于伪随机或其他复杂调制,可利用相关波形编辑器来生成波形文件。
信号的幅度应足够小,建议约 100mV,以保护 EMI 接收器的射频(RF)输入端口。
图 10 展示了不同频谱扩展调制波形的频谱。例如,正弦波调制的频谱在边缘处有一个尖峰,而 Hershey Kiss 调制的频谱平坦很多。
图 10:正弦波调制(a)、三角波调制(b)和 Hershey Kiss 调制(c)的波形和频谱
正弦波调制的频率斜率(df/dt)在整个频率范围的两侧较小,在中心频率较大;这表明 fSW在边缘处分布不均匀,从而导致边缘出现尖峰。而三角波调制虽然中心频率处的 df/dt 超过边缘频率处的 df/dt,但与正弦波调制相比,df/dt 更恒定,因此频谱更平坦。
要降低峰值 EMI 噪声,建议使用较平坦的频谱,并且 df/dt 和时间应保持恒定。一般来说,三角波调制的性能通常足够好且易于实现,因此广泛应用于电源设计中。
如前所述,调制幅度、调制频率和调制指数等参数会影响 EMI 性能,EMI 接收器的 RBW 也会影响结果。下面我们将一一探讨。
图 11 显示了调制幅度在 1% 至 40% 之间的 EMI 频谱。红色迹线是禁用 FSS 时的噪声频谱包络,可将其设置为基线:各种调制幅度的 EMI 频谱
虽然幅度越大 EMI 性能越好,但幅度超过 20% 并不能带来显著改善。事实上,较大的 FSS 幅度还会影响变换器的稳定性,并与 AM 波段(530kHz 至 2MHz)等敏感波段重叠。因此,通常选择 10% 至 20% 幅度。
调制频率也是影响 FSS 性能的一个因素。图 12 显示了各种调制频率的 EMI 频谱。对于固 RBW,峰值 EMI 噪声存在一个最佳调制频率,实际中该频率通常在 RBW 附近。在此示例中,RBW 选择为 9kHz,则最佳调制频率也约为 9kHz。如果 RBW 和幅度(或者 ∆f)固定,则可以实现最佳 m。
要分析不同调制指数的降噪效果,可以考虑调制指数非常大(见图 13(a))和调制指数非常小(见图 13(b))这两种情况。
图 13:调制指数非常大(a)调制指数非常小(b)的 2MHz 方波的 EMI 频谱
对 2MHz 方波进行不同的频率扩展调制,利用信号发生器生成 EMI 频谱,并通过 EMI 接收器进行分析。如果调制指数非常大,则意味着在 EMI 接收器捕获 RBW 相关数据期间 fSW 几乎保持不变,所以频率扩展的效果基本不可见;相反,如果 调制指数很小,则 fSW 只有几次跳变;能量都集中在这几次跳变上,无法均匀分布在整个频段上。
与峰值噪声不同,由于均值检测器的数据采集间隔明显大于峰值检测器,因此调制指数越大,均值 EMI 噪声的衰减效果越好。即使调制指数较大,能量仍会均匀分布在 FSS 跨度上。在选择 FSS 参数时,根据其对峰值 EMI 噪声的影响选择合适的 fM 更为重要。
图 15:双调制 FSS 的调制波形(a)以及信号发生器应用不同比率的调制波形(b)
与单调制 FSS 相比,双调制技术有助于改善高频带的 EMI 性能,而低频 EMI 性能有所下降。
在电源变换器开关频率越来越高的今天,高频 EMI 问题成为亟待解决的难题。双调制 FSS 技术可提高高频 EMI 噪声的衰减能力,目前已在 MPS 多款电源 IC 中得到应用,如MPQ4371-AEC1。
某些应用有自己的敏感频带,如雷达传感器和 D 类音频放大器。采用 FSS 技术不应在这些频带上引起额外的噪声。例如,雷达传感器的 RF 轨对基带(10kHz 至几兆 Hz)中的电源纹波和噪声很敏感,因为这些电源为锁相环(PLL)电路、基带模数转换器(ADC)和合成器等模块供电(见图 16)。
图 17a 显示了双 FM 频谱扩展的波形,这是一种通过调制 fM 来降低基带噪声性能影响的方法。图 17b 对比了双 FM FSS 与单 FSS 的频谱表现。其中方波频谱采用固定 fM 进行调制,在 fM 点及其谐波处会出现显著分量,这些分量对基带噪声性能可能造成影响。但 fM 周围的频谱峰值大幅降低,这对降低对雷达传感器等敏感频段的噪声影响非常有利。
D 类放大器应用的音频频带(正常音频范围为 20Hz 至 20kHz,高分辨率音频范围为 20Hz 至 40kHz)对电源噪声敏感,因此 FSS 技术不应该影响噪声。该频带不是很宽,减少基带噪声性能影响的一种直接方法是将 fM 设置在音频频带之外。对于 20kHz 频带,fM 通常可以在 35kHz 和 50kHz 之间,对于 40kHz 频带,fM 可以在 70kHz 和 100kHz 之间。


